汽车装饰用品行业合规化向前一大步—两项新团体标准起草单位征集
各汽车后市场专家、经销商集团、汽车装饰用品相关企业:
为规范汽车后市场装饰用品销售过程中的服务质量、维护消费者权益、规范市场消费透明度、严守行业服务准则等一系列促进汽车后市场健康发展的目的,中国汽车流通协会后市场精品服务分会经过充分调研后拟牵头组建标准工作组以起草“汽车装饰用品销售及售后服务规范”、“汽车装饰用品行业术语”两项团体标准,并推动相关工作。
CADA精品分会自成立以来致力于推进“汽车装饰用品”行业合规化建设,于2020年7月正式发行了《汽车装饰用品采购规范》,并且积极开展标准贯标活动。该标准汇聚了来自2家车厂、19家百强汽车经销商集团、10家优秀后市场企业、3家平台等行业资深人士的智慧和力量。是行业内参与度最高、贯标最具体的一项团体标准。


已发布实施的《汽车装饰用品采购规范》和已立项的“汽车装饰用品销售及售后服务规范”及“汽车装饰用品行业术语”构成了汽车装饰用品行业售前、售中、售后完整的标准体系。该体系化建设即将在2021年完成,此次征集“汽车装饰用品销售及售后服务规范”及“汽车装饰用品行业术语”起草单位经销商集团名额20家,精品制造、精品服务企业名额10家,欢迎业内各细分领域优秀企业参与标准编制工作。
一、首批报名参与标准“汽车装饰用品销售及售后服务规范”、“汽车装饰用品行业术语”起草单位集团名单:(限20家)
1.永达集团
2.恒信汽车集团股份有限公司
3.北京鹏龙行汽车贸易有限公司
4.北京运通国融投资集团有限公司
5.长久汽车投资有限公司
6.庞大汽贸集团股份有限公司
7.浙江宝利德股份有限公司
8.厦门建发汽车有限公司
9.力天集团有限公司
10.盈众汽车集团有限公司
11.临沂易通汽贸有限公司
12.湖南九城投资集团有限公司
13.重庆百事达汽车有限公司
14.红旭集团股份公司
15.五洲汽车商贸集团有限公司
16.宝能汽车集团销售有限公司
17.山东顺骋集团
18.东联集团
19.吉诺汽车集团
20.金阳光汽车集团有限公司
二、首批报名参与标准“汽车装饰用品销售及售后服务规范”、“汽车装饰用品行业术语”起草单位精品制造/精品服务企业名单:(限10家)
1.广州杰律森特实业有限公司
2.中凌薄膜材料科技(上海)有限公司
三、平台参与名单:
1.百瑞国际会展集团有限公司
2.广州九州国际会展传媒科技有限公司
四、标准起草单位及起草人条件要求:
致力于“汽车装饰用品”销售过程的科学性;
重视“汽车装饰用品”售前、售中、售后过程对企业内部管理、社会和经济的影响,旨在提升企业可持续发展;
申请标准起草人应有责任心,愿意为标准编制工作做贡献,熟悉标准制修订工作流程和有相关领域工作经验者优先。
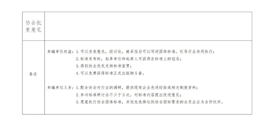
五、“汽车装饰用品销售及售后服务规范”、“汽车装饰用品行业术语”参编单位权益:
1.纳入:可以发表意见,经讨论,被采信后可以写进上述两项团体标准,引导行业共同执行;
2.署名:上述两项团体标准发布时,起草单位和起草人可获得在标准上的署名;
3.参会发言:可免费参加上述两项团体标准全国范围的研讨会10余场、标准贯标会10余场以及未来几年CADA后市场精品服务分会标准相关活动登台发言机会。
4.宣传:中国汽车流通协会、CADA后市场精品服务分会微信公众平台、及其他知名媒体的有关上述两项团体标准的所有新闻宣传。
5.优先:得到协会优先支持标准宣贯;
6.赠品:可以免费获得标准正式出版物10套。
六、参编单位义务:
1.配合协会对行业的调研,提供现有企业先进经验或相关制度资料;
2.参与标准研讨会不少于3次,对标准内容提出改进意见;
3.愿意执行协会团体标准,并优先选择达到协会团标要求的会员企业为合作伙伴。
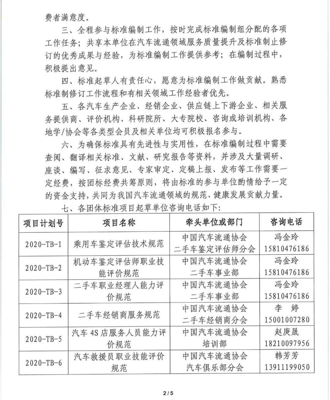
七、申请流程及联系方式:
请有意向参与上述标准项目编制的单位填写《中国汽车流通协会团体标准起草单位报名表》,并签字盖章后的报名表反馈至中国汽车流通协会后市场精品服务分会标准部。
联系人:精品制造:万 坤 13439847686
精品服务:孙惠超 18943633499
精品集采:刘 颖 18186821876
邮箱:cadacanb@163.com





