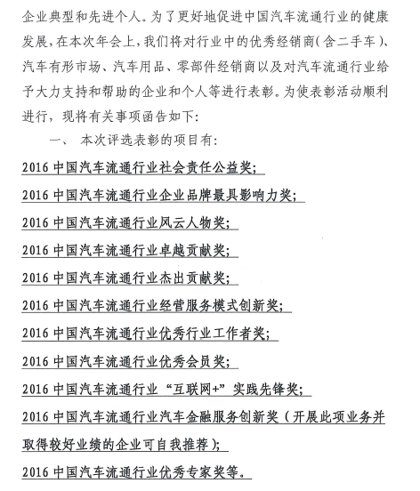
获奖名单:
Copyright©中国汽车流通协会 | 备案号:京ICP备09041733号-3
地址:北京市海淀区西三环北路世纪经贸大厦A座23层,中国汽车流通协会
邮编:100048 | E-mail:weixin@cada.cn
电话:010-88515916
微信二维码
中国汽车流通协会
扫一扫 知更多